OSCP PrivEsc Mindmap
OSCP Privilege Escalation Mindmap
Section titled “OSCP Privilege Escalation Mindmap”Linux Privilege Escalation Mind Map
Section titled “Linux Privilege Escalation Mind Map”
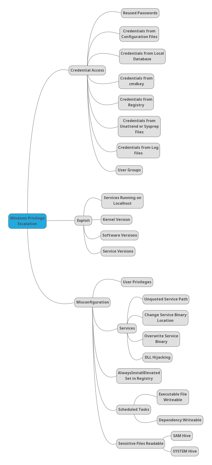
Windows Privilege Escalation Mind Map
Section titled “Windows Privilege Escalation Mind Map”Note: This does not contain any Active Directory attack paths
